MUN3CAD01-SB電源模塊替代SY98001,TPS62808,TPS62807,TPS62821
2025-04-25 16:36:39
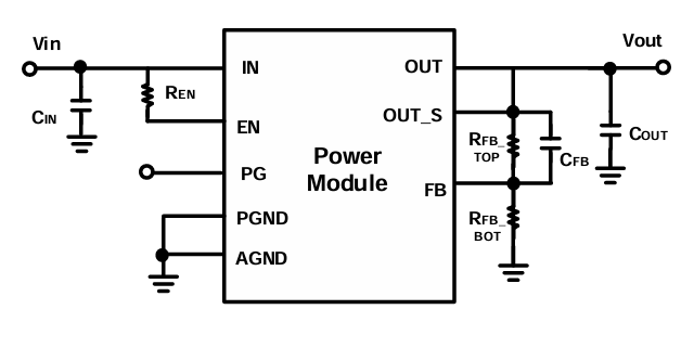
Cyntec(天玄)MUN3CAD01-SB 可原位用作SY98001,TPS62808,TPS62807,TPS62821,適用 ADI 同級集合與尺寸圖品牌,相匹配 TI 相對應的品牌輸出線電壓電流、電壓電流供需(需考評過低線電壓電流景象)。其集合性強節約開支 PCB 空間區域,錯誤率高功耗測試低,無鉛綠色環保且靠普性佳,的利潤高、大批處理量集中采購優質比較突出,交貨期時間段 4 - 6 周、環節有期貨,供應商維持。