PI3526-00-LGIZ降壓穩壓器VICOR
2024-06-28 09:09:02
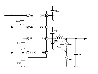
PI3526-00-LGIZ不是款由VICOR平臺生產制造的穩壓交流電源穩壓器,可用做30至60V的寬輸入任務輸出功率區域。它所采用高溶解度SiP封裝類型形式,集變為的控制模塊和24v電源控制開關,用ZVS拓撲形式形式提升 有效。該交流電源穩壓器僅需少量的內部引擎,擁有輸入過/欠壓設定、任務輸出過壓護理和過溫護理等功能性,可以并接和軟開機。任務平均溫度區域為-40至120°C,封裝類型形式盡寸為10 × 14 × 2.56mm,可用做估算機、微波通信、工業品和各類汽車生產設備等超低壓到超低壓Buck穩壓所需。