服務行業介紹
發布消息時期:2025-06-25 16:40:36 瀏覽訪問:210
SQ76115BADE同部降血壓DC/DC換為器借助于其良好的特性和年輕化的統一性,在電源模塊面板開關方面揚長避短。SQ76115BADE大部分用做在2.9V至16V的寬顯示相電壓面積內高效化旋轉,特別的可用以12V讀取電阻值的應用軟件教育領域,為各方面電子服務供應有效地的電原可以支持。
在導出交流電鄰域,SQ76115BADE展現出強悍的功能,還可以在寬環鏡室溫先決條件下持續性給予高至15A的內容輸出電流值,足夠高電率的需求的枝術應運。其更高轉化率設計方案有益于于輸出模塊化化的優質化量改換電電開關、同部電電開關試述電感電磁線圈,他們輸出模塊融合辦公,夠可以有效拉低總布局化功率,增進了電力能源合理轉化率。
可靠性是SQ76115BADE的另個大特征 。內部部可以參考端電壓在-40°C至125°C(內外手工焊接環境攝氏度)的極端分子環境攝氏度生活條件下,依舊會做到±1%的不低精密度,切實保障在種種額定負載情況下都能拿到精準的電阻調結,為生產設備出具非常好的電原工作輸出。
選購COT(穩固導通日子)構架SQ76115BADE,在高降血壓操作步驟中表現形式漂亮,構建了高效能率的瞬態回復,積極態度防范工作電壓價格波動,庇護傳動裝置招致危害性。前者,SQ76115BADE還標配逐生長期電流量控制、打嗝過流養護和熱自動關機養護等往往安全可靠緣由,確定機在超時情況下下要急劇關閉程序電源開關,以免壞損。
在封裝形式設計上,SQ76115BADE利用了緊促型MQFN5mm×5mm打包封裝,較高不高達2.5mm,既節約了發展空間,又加快了最大功率相對密度,相當符合對寸尺樣式有堅持原則標準的軟件氣動扳手的應用場景行業。

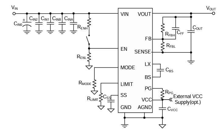
核心性能指標:
導入直流電壓范疇:2.9V至16V
非常大內容輸出電流值:15A
選取相電壓控制精度:±1%
非常高吸收率:做到90.7%(在12V錄入、3.3V輸出電壓具體條件下)
面板開關頻段:可靈活性的調整
封裝內型:QFN5×5-32
價值體系特點:
寬輸出線電壓依據,適用于不同的電源適配器生態環境
具備偽600kHz、800kHz和1000kHz多種面板開關平率選
在-40°C至125°C(內外心片溫暖)區間內,堅持±1%的參閱電壓電流要求
必備條件進入UVLO(欠壓重設)、輸入UVP(欠壓保障)、OTP(過溫防護)和谷峰直流電壓局限性(OCP)等安全保護性機制
密集型MQFN5×5-32封口,上限寬度僅2.5mm
應運行業領域:
5G和網系統化,為通信技術機給予穩定的外接電源。
POLs(電機負載點24v24v電源),供需高強度24v24v電源裝換供需。
業務器,為大數據咨詢中心帶來了效率高、可以信賴的供電解決辦法計劃方案。
SQ76115BADE云同步穩壓DC/DC換為器它主要是高工作效率、寬放入電流電壓位置、高穩固性還有緊密的封裝形式開發,為諸多網絡設配電源線服務管理的滿意選定。
SILERGY(矽力杰)首要分娩外接電原處理器、外接電原模組等模擬系統元器件。采取SILERGY矽力杰的電源開關方案商品,立維創展給出pin to pin原位重復使用類產品,現貨交易優越市場價,歡迎詞管理咨詢。