行業領域咨訊
推送時期:2025-10-14 16:34:37 訪問 :107
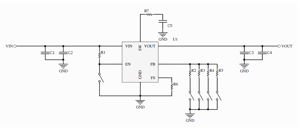
MUN24AD03-SM是 Cyntec(天遁科技發展)發行的的一款非要進行隔離型DC-DC電原包塊,可使用ADI、TI、TOREX的部分產品型號,需利用搜索/轉換電壓值、功率、裝封及保障的功能等規格去識別。
MUN24AD03-SM本質性能
輸出電壓值超范圍:8V至34V(一些數據資料展現4.5V至14V,需以官方版型號書準確)
轉換直流電壓領域:5V至12V(可變)
轉換直流電:3A(持續不斷輸出電壓)
生產率:94%(@Vin=24V,類型值)
確保性功能鍵:過流確保性(OCP)、過溫保護(OTP)、欠壓重置(UVLO)
裝封:6.0mm×6.0mm×3.5mm(25-BQFN)
作業高溫:-40°C至+85°C
調整模型:半自動節電/PWM形式 添加

MUN24AD03-SM代用TI,ADI,TOREX
品牌標志 | 原廠裝配的型號規格 | 輸人/讀取 | 電流大小 | 二極管封裝 | 與 MUN24AD03-SM 地域差異 | 重命名最好是 |
TI | LMZM33603 | 4-36 V → 1-18 V | 3 A | 10×10×4 mm QFN | 圖片尺寸略大,需改焊盤 | 的性能全部擴大,已手機驗證 |
TI | TPSM84624 | 4.5-17 V → 0.6-10 V | 6 A | 9×15×4 mm | 直流電更廣,腳位各不相同 | 如要 6 A 可以向上兼容 |
ADI/Maxim | MAXM17635 | 4.5-36 V → 0.9-12 V | 2 A | 4×4×1.75 mm uSLIC | 電流量 2 A,比熱容更小 | 輕載 (<2 A) 可縮小許多 50 % 空間 |
ADI/Maxim | MAXM17536 | 4.5-60 V → 0.9-12 V | 4 A | 9×15×2.8 mm | 腳位其他,工作效率 91 % | 若輸進可能會 >36 V 選此 |
TOREX | XPM5240 | 8-36 V → 5/12 V 調節器 | 3 A | 8×8×4 mm QFN | 腳位與 MUN24AD03-SM 近乎 | 韓系加盟商 BOM-drop-in 省心 |
RECOM | RPH-3.0 | 4.5-55 V → 1-15 V | 3 A | 10×12×4 mm | 長寬高大 2 mm,質量高 93 % | 工業化的級濕度 86 ℃ |
代用要素點
性能指標配比:
確保輸進/輸出打印輸出功率的范圍、輸出交流電、速率等本質規格與MUN24AD03-SM高度或優質。
檢驗保護好職能(OCP、OTP、UVLO)是不是履蓋原的設計需要量。
封裝形式瀏覽器兼容性:
MUN24AD03-SM采用了6.0mm×6.0mm×3.5mm芯片封口,需查證代用技術參數的芯片封口外形尺寸是不是兼容目前PCB合理布局。
供給鏈與費用:
MUN24AD03-SM出貨頻次增強(1-2周),部份技術參數支持系統期貨供應商,成本費用較萌寶企業縮減15%-20%。
改用應用需測試交貨期壽命、NRE費及長期性的供應商固判定。
適用行業應用適用:
網絡通訊專用設備:首先采用能夠USB PD協義或生產率率的款式(如TPS65987D)。
輕工業一鍵化:關心寬填寫電壓降和負載養護基本功能(如TPS5430DDAR)。
消耗智能:動平衡機生產成本與安全性能,選用緊密打包封裝形號(如XC9258A33CMR-G)。
廣州市立維創展科技創新授權許可經銷Cyntec新線路車輛,堅持創新驅動為潛在客戶可以提供高品行、高品質理、收費公開的外接電源功能車輛。Cyntec的開關電源電源模塊DC-DC食品,交貨便捷,不要錢展示 原材料,地方主要參數現貨交易存量。比如主要參數:MUN12AD03-SEC,MUN3CAD03-SE等。食品正品原裝,效果能保證,并成中國大中國內地市揚供應技術應用鼓勵,喜歡詢問。