行業領域介紹
頒布時間間隔:2024-12-06 17:06:14 訪問 :979
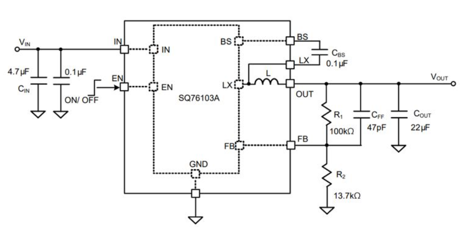
SILERGY(矽力杰) SQ76103ATRC是款具備條件高質量率的發送到減壓電源穩壓器,專心致志于要求用1MHz聲音頻率空間和3A內容輸出電流量的設計制作和使用。SQ76103ATRC替換4.5V至18V的寬輸出的電壓範圍,SQ76103ATRC將電感融入到到緊湊型suv3×3×2mm封裝形式中。大部分適宜于電源適配器單片機芯片個人空間環保。

參數設置
Vin_min(V)4.5
Vin_max(V)18
Io_max(A)3
Vref精孔隙率±1%
效果達91
Fsw(MHz)1
Iq(uA)180
Rdson1 50Rdson2 30端口設置
封裝QFN3×3-7
功能
內外部抑制面板開關(邊側/下方)的低RDS(ON):50mΩ/30mΩ
4.5~18V輸出的電壓范圍內
3A負債電壓穩定性
±1% 0.6V精體積密度
偽穩態幾率:1MHz
實時更新PWM方框可實現了更高效瞬態加載
內部軟再啟動上限浪涌感應電流
限流調用模式,輸出擊穿保護英文
擁有自動化治愈功能鍵的過溫保護好
逐期限最高功率控制
發送欠壓定位手機
達到RoHS標準規定且無鹵防火
緊奏型型封裝類型:QFN3×3-7
SILERGY(矽力杰)最主要生育電源開關線集成電路芯片、電源開關線功能等虛擬集成電路芯片。根據SILERGY矽力杰的電源包塊包塊產品,立維創展具備pin to pin原位代用貨品,現貨交易優劣勢的價格,熱烈歡迎詳詢。