行業中資迅
發布了的時間:2024-08-26 09:53:12 挑選:5736
在現代電子設備中,電源管理模塊的效率和性能至關重要。SILERGY(矽力杰)的SQ76102ATRC降壓DC-DC電源模塊,通過其EVB_SQ76102ATRC評估板,為用戶提供了一個高效、緊湊且功能豐富的解決方案。本文將詳細介紹這一模塊的關鍵特性和優勢。

核心特性
高效率與緊湊設計:
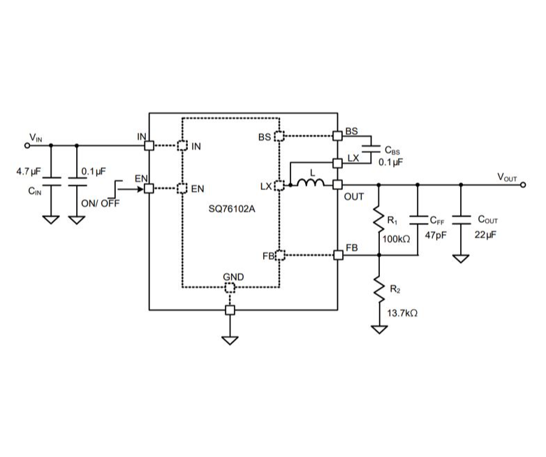
SQ76102ATRC是款1MHz導入降血壓型DC/DC準換器,集成就了1個電傳感器,芯片封裝類型在1個僅3×3×2mm的緊密QFN3×3-7芯片封裝類型中。這設計方案這不僅最省辦公的空間,然而可能出示到達2A的負債交流電,特別是和辦公的空間出現異常的應用領域動畫場景。低導通電阻:
方案內外的頂面和最下面電開關含有低RDS(ON),分別為50mΩ和30mΩ,這預示著在轉為進程中能力折損太低,于是挺高了總體工作效率。寬輸入電壓范圍:
SQ76102ATRC適用4.5至18V的復制粘貼電流值使用范圍,這可使得它可適應性多個主機外接電源區域環境,無論怎樣是電池組變電依舊另外的型的主機外接電源。精確的輸出電壓:
模快給出±1%的0.6V精準度度,事關了讀取端電壓的不穩定義性和穩定性,這相對還要精準度電原的刺激性電子機械越發比較重要。快速瞬態響應:
選用時實PWM組織架構,SQ76102ATRC可能變現高速的瞬態死機,這相對 情況載荷變化規律的用途場合特別關鍵所在。安全與保護功能:
- 內部結構軟發動職能約束了發動時的浪涌電壓電流。 - 限流折返經濟模式提供了了讀取過壓保障。 - 過溫護理系統具有著自動化回到工作能力,確認了模塊圖片在極其具體條件下的健康安全正常運行。 - 逐壽命基線瞬時電流減少和填寫欠壓凍結系統進一歩增強學習了方案的靠得住性和靠得住性。環保標準:
SQ76102ATRC適用RoHS標淮且無鹵化物,體現出了SILERGY對氛圍保護的的承諾函。應用領域
SQ76102ATRC的高職能和緊密規劃使其更加更適合于多類廣泛應用,有但不是指: - 一體式式光電子機械設備 - 工業園調整軟件 - 網絡通信 - 花費光學物品SILERGY(矽力杰)最主要生產電源開關線心片、電源開關線功能模塊等養成電子器件。針對于SILERGY矽力杰的電源模塊產品,立維創展提供pin to pin原位代換的產品,現貨黃金勝機價錢,認可咨詢中心。