職業手游資訊
發布(bu)公告日子:2024-01-05 16:58:36 查看:6104
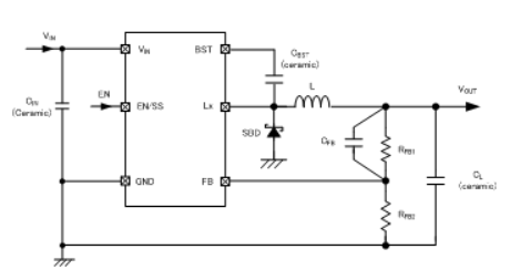
TOREX供電XC9246產品降血壓DC/DC換算器是嵌到的N-內孔win7驅動結晶管,任務于16V的穩壓DC/DC裝換器IC。改變了讀取電壓電流一直到1.0A已經極有速度率平穩主機電源。負載電阻電容器(CL)是可以采用陶瓷制品電容器等低ESR電容(電容器)。
XC9246產品(pin)降血壓DC/DC變為器鑲入的(de)(de)1.0V的(de)(de)國家標準工作工作電(dian)壓源(yuan),都可以(yi)實(shi)現外接電(dian)容(rong)值指定地(di)設制輸出工作工作電(dian)壓。如此轉換開關規律(lv)高至1.2MHz,還(huan)可以(yi)構建外接元元件的(de)(de)中型化。XC9246全系列(lie)減壓DC/DC更換器在(zai)內部的(de)(de)安裝了1.5ms(TYP)的(de)(de)軟重(zhong)啟一時(shi)期,可以(yi)用與EN/SS接ae插件接接接的(de)(de)熱(re)敏(min)電(dian)阻和儲電(dian)量(liang),夠無數(shu)個設置成比內部組織軟開機(ji)較長(chang)的(de)(de)末期。
XC9246一系列穩壓DC/DC轉成器嵌入式(shi)的UVLO功能性(xing),在測試圖片額定電壓以下的時,就能夠硬性(xing)性(xing)地關閉程(cheng)序控制晶胞管工作(zuo)。斷路保護(hu)性(xing)中內嵌式(shi)的束縛交流電電路設(she)計(ji),超溫(wen)欠費(fei)集(ji)成運放,發生故障養護(hu)電路系統。

本質特征
鍵(jian)入電流比率:4.5V~16V
輸送相(xiang)電壓區間:1.2V~5.6V(VFB=1.0V)
輸送電壓:
1A(VIN≧6VandVOUT/VIN≦50%)
1A(VIN<6VandVOUT/VIN≦40%)
任務錯誤率:90%(VIN=12V,VOUT=5V,IOUT=200mA)
平率(lv)范(fan)圍內:1.2MHz
較高占空比(bi):80%
帶軟啟時:
內層設立1.5ms
外部結(jie)構快速設置:支持于外接RC隨意地軟件設置
掌(zhang)握形式(shi):PWM調控
漏電維護:
功率限制(積份(fen)閂鎖方試)
超溫退出
虛接維護
UVLO:4.15V,5.65V,7.65V
模擬輸(shu)出(chu)電阻:陶瓷制品電阻
工(gong)作溫(wen)度(du)標準:-40℃~+85℃
改變綠色中(zhong)規定:與EURoHS尺(chi)寸相匹配、無鉛
形號 | UVLO取(qu)消線電壓 | 的工作頻次 | 二極管封裝 |
XC9246B42CER-G | 4.15V | 1.2MHz | USP-6C |
XC9246B42CMR-G | 4.15V | 1.2MHz | SOT-26W |
XC9246B65CER-G | 5.65V | 1.2MHz | USP-6C |
XC9246B65CMR-G | 5.65V | 1.2MHz | SOT-26W |
XC9246B75CER-G | 7.65V | 1.2MHz | USP-6C |
XC9246B75CMR-G | 7.65V | 1.2MHz | SOT-26W |