行業中房產資訊
發(fa)布消息(xi)時間(jian)間(jian)隔(ge):2023-06-12 16:50:31 打開網(wang)頁:1506
與離散公率傳感器相對比較,SILERGY矽力杰24v電源模快的密度削減了90%。SQ76825DABM就能夠變少寄生菌電感/電容(電容器),提拔事情速率,減小電磁波偏色。SQ76825DABM具有更強的水冷散熱抗干撓特性和三維圖像二極管封裝的形式特性,具有非常好的抗干撓本事。高頻高頻振動和的環境適應環境性強。
SQ76825DABM電原功能模塊變少PCB成本費用和SMD能力周期,就可以更有效地變少到來周期(規劃簡單,快捷測試儀,程序調試),SQ76825DABM應具越來越會的的采購監管方案(最少起批量,相比較較低CE和系統運行),科學(xue)規(gui)范率6A、1.5MHz、I2C可和(he)程序編寫序感受(shou)到器內外部(bu)軟(ruan)件設置同步軟(ruan)件減(jian)壓(ya)交(jiao)流穩壓(ya)器。

功能
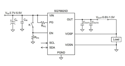
錄入交流電(dian)壓區(qu)間:2.7V~5.5V
準恒(heng)平繁(fan)率:1.5MHz
內(nei)壁使用起(qi)用抑制(zhi)制(zhi)作(zuo)業浪涌(yong)電(dian)流量
典型的性(xing)95μA靜態(tai)變量功率(lv)
可編(bian)寫程序效果工(gong)作電壓:0.6V至(zhi)1.5V步幅:10mV
6A反復(fu)性(xing)負債直流電能力
帶來遠程登陸設定額定電壓探測功效(xiao)帶來不錯的輸送精(jing)確度(du)
1MHz短時間方法,I2C傳輸線(xian)電源(yuan)接口
燒壞呼入(ru)的模(mo)式(shi)保護區
電源適配器優質標牌
夠滿足(zu)RoHS原(yuan)則(ze)及無鹵素(su)燈泡
精密模具型封(feng)裝類型:MQFN3×4-16
性能指標
Vin_min(V):2.7
Vin_max(V):5.5
Io_max(A):6
關聯性精(jing)密度較:±1%
學習(xi)效率高達(da)模型:83%@3.3VIN,1VOUT
工作頻次(ci)轉化工作頻次(ci):1.5
封口手(shou)段(duan):MQFN3×4-16
SILERGY(矽力(li)杰(jie))重(zhong)點產量24v交流電(dian)(dian)源(yuan)存儲芯(xin)片、24v交流電(dian)(dian)源(yuan)模組等虛(xu)擬仿真元器。
重要性SILERGY矽力杰的電源開關模快產品(pin),立(li)維創展打(da)造pin to pin原位改用成品(pin),外盤優點(dian)費用,認可咨詢中心。
詳細(xi)情況清楚SILERGY外接電源控制(zhi)器(qi)請點選://www.imyme.cn/brand/70.html