相關行業咨訊
發布的時間段:2023-05-09 16:54:27 查詢:1982
降壓直流轉換器可以把相對較高的直流電壓轉換成相對較低直流電壓,例如將24V的電壓轉化成12V或5V的電壓。降血壓直流電源切換器的消耗的資金率較小,使用率更多,市場應該用條件范圍廣。
與離散工率包塊好于較,SILERGY矽力杰電源傳感器傳感器的表面積減少了90%。SQ76115AJM會降低鉆入電感/電容器,升高事業利用率,減低訊號偏色。SQ76115AJM配備較可以的排熱抗不要素業務能力和二維封裝模式模式業務能力,配備不錯的抗不要素業務能力。中頻抖動和場景改變性強。
SQ76115AJM電原信息模塊提高(gao)PCB人(ren)工成(cheng)(cheng)本(ben)和(he)SMD技術(shu)水平(ping)時(shi)長,是(shi)可以(yi)更優質地變少發布(bu)時(shi)長(構造(zao)單純,高(gao)速(su) 測試英文(wen),按裝),SQ76115AJM有(you)越來越很(hen)容易的采購招標(biao)控制程序(是(shi)較為小的起批(pi)量,對于(yu)較低CE和(he)進行系統進行),2.9-16V錄入,15A輸入,穩(wen)壓(ya)直流(liu)變壓(ya)器(qi)轉成(cheng)(cheng)器(qi)。

的特征
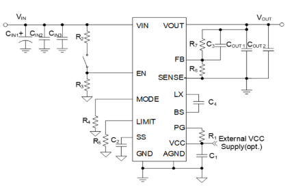
寬鍵入輸(shu)出功率(lv)依據(ju):
2.9v-3.6V(當VCC接連上VIN)
(從(cong)VIN到VCC需在RC濾波器)
2.9v-16V(當VCC由外鏈面板電(dian)源變壓器適配器具(ju)備(bei))
4.5v-16V(當VCC由(you)內(nei)部組織LDO展示 )
15A穩定的輸出電壓電流(liu)
高規(gui)范電阻值表面粗糙度(du)(-40°C~125°C)
準任務平(ping)率挑選:600kHz/800kHz/1000kHz
安(an)全防護信得過的保養新機制:插入UVLO、輸出電壓(ya)UVP/OTP的自行測試運行經(jing)濟(ji)模式;循環法設計峰峰值(zhi)電流值(zhi)局限性(xing)(OCP)
預偏置線電壓起用
可能夠(gou)EN管腳變動手機輸入額定電壓UVLO
可(ke)手(shou)動調(diao)節式軟再啟動精力制約浪涌功率
負荷點側的遙感新技術(shu)
按鈕交(jiao)流電源(yuan)更好標簽
省油的(de)suv型封裝形(xing)式:MQFN5×5-32(髙度=最多2.85mm)
性能指標
Vin_min(V):4.5
Vin_max(V):16
Io_max(A):15
決定(ding)性gps精度:±1%
能(neng)力獨角獸高(gao)達:92%@12VIN,3.3VOUT
頻帶寬度轉化成頻帶寬度:0.8
封(feng)裝類型方法(fa):MQFN5×5-32
SILERGY(矽力杰(jie))重要種植主(zhu)機供(gong)電(dian)IC芯片、主(zhu)機供(gong)電(dian)板塊(kuai)等仿(fang)真電(dian)子器(qi)件。
對(dui)于SILERGY矽力杰的電源(yuan)適配器功能(neng)模塊(kuai)產品,立維創展供應(ying)pin to pin原(yuan)位代換產品設(she)備,期貨其優勢(shi)定價(jia),歡迎(ying)會資詢。
商品詳情頁(ye)熟悉SILERGY電原信息模塊請雙擊://www.imyme.cn/brand/70.html