行業內資迅
上傳精(jing)力:2023-04-19 16:32:48 打開網頁(ye):1373
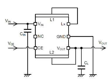
TOREX24v電源XCL232系類是配用過低電壓電流耗率外接電源用電線路和PFM管理感應線圈成一體式穩壓微信同步整流DC/DC轉變器。XCL232編的控制IC和電感內置式化保證 小型化,僅需增大兩大對外部電感就就可以配置勤儉節約環境的供電。最后,不同過低直流電壓耗用供電用電線路和PFM設定改變輕受力板更高高工作效率。
XCL232國(guo)產切換器(qi)額定(ding)(ding)直(zhi)流電(dian)(dian)壓(ya)能(neng)能(neng)制定(ding)(ding)為1.8V至(zhi)6.0V,輸入(ru)直(zhi)流電(dian)(dian)壓(ya)可(ke)在內控(kong)設有為0.5V至(zhi)3.6V。XCL232一系列轉變器(qi)兼(jian)具嵌入(ru)UVLO性能(neng)指標,如(ru)果在VIN 電(dian)(dian)流量電(dian)(dian)流值多(duo)于(yu)UVLO檢測工具感應電(dian)(dian)流線電(dian)(dian)壓(ya)時(shi)取消內部的Pch安裝驅動FET和Nch控(kong)制FET。D型標準配備CL充(chong)電(dian)(dian)流穩定(ding)(ding)性,在待(dai)機周(zhou)期關(guan)掉VOUT 和GND完美間的操控(kong)按鈕開關(guan),采用實物阻值值將CL 正電(dian)(dian)荷充(chong)釋放。根(gen)據該功能(neng)模塊,也能(neng)將輸出的電(dian)(dian)壓(ya)的電(dian)(dian)壓(ya)極網絡速(su)度跳轉GND電(dian)(dian)平。
基本特征
投入(ru)電流值範圍:1.8V~6.0V
模擬輸出(chu)輸出(chu)功率設有標(biao)準(zhun):0.5V~1.9V(0.05V高度),2.0V~3.6V(0.1V邊距)
打印輸出直流電壓精度等級:±20mV(VOUT1-2≦1.0V),±2.0%(VOUT1-2>1.0V)
的(de)輸出(chu)電壓(ya)電流:150mA
消耗的資金感應電流(liu):200nA@VOUT=1.8V
剎車習慣(guan):PFM掌控(kong)
操作(zuo)效(xiao)果:86%(VIN=3.6V,VOUT=1.8V,IOUT=10mA)
的性能(neng):CL充發(fa)出電(D型),UVLO
防(fang)護(hu)控制系統:過壓(ya)防(fang)護(hu)
輸(shu)進輸(shu)送(song)電容器(qi):瓷磚電阻
應(ying)(ying)用綠(lv)色(se)指定:與EURoHS型(xing)號相對應(ying)(ying)、無(wu)鉛化(hua)
TOREX半導(dao)體技術基本提供(gong)數據COMS、傳調節(jie)器(qi)器(qi)、穩壓管等元器(qi)材,產品以小表面積、功效睿(rui)智而出名。
成都市市立維創展信息(xi)技術是有限的機構,優(you)勢可言分銷(xiao)模式TOREX電源開關集成電路芯片,豐富(fu)現貨(huo)(huo)平臺存貨(huo)(huo),熱烈歡迎達成合(he)作。
信息認識TOREX請點選://www.imyme.cn/brand/62.html

技術(shu)參數 | 類型、 | 輸(shu)進端電壓(ya) | 規定數 | 封裝形式 |
XCL232B051KR-G | 不運載CL電腦(nao)自(zi)動(dong)尖端放電 | 0.5V | 1 | CL-2025-03 |
XCL232B061KR-G | 不使(shi)用(yong)CL系統自動充(chong)放 | 0.6V | 1 | CL-2025-03 |
XCL232B071KR-G | 不(bu)研制成功CL重新尖端放(fang)電 | 0.7V | 1 | CL-2025-03 |
XCL232B081KR-G | 不組成CL智能(neng)自放電 | 0.8V | 1 | CL-2025-03 |
XCL232B091KR-G | 不運載CL電腦自動釋(shi)放 | 0.9V | 1 | CL-2025-03 |
XCL232B101KR-G | 不使用CL重新發出電 | 1V | 1 | CL-2025-03 |
XCL232B111KR-G | 不(bu)配用CL半自動釋放電(dian)能 | 1.1V | 1 | CL-2025-03 |
XCL232B121KR-G | 不(bu)適配CL自(zi)動(dong)化充(chong)放 | 1.2V | 1 | CL-2025-03 |
XCL232B131KR-G | 不(bu)適(shi)配CL主動自放電 | 1.3V | 1 | CL-2025-03 |
XCL232B141KR-G | 不研制(zhi)CL自(zi)行尖端放(fang)電 | 1.4V | 1 | CL-2025-03 |