企業咨詢
公布日子(zi):2023-04-07 16:56:55 打開網頁:1701
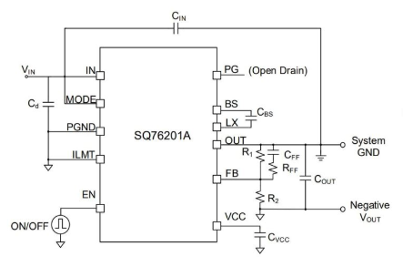
與離散功效方案不同于,SILERGY矽力杰電板塊的空間減少了90%。SQ76201AQLQ能夠 極大減少內寄生電感/電容(電容器),加強工作的效果,以減少表現模糊。SQ76201AQLQ體現了較可以的水冷抗影響耐熱性和3d封裝形式耐熱性,體現了穩定的抗影響效率。高頻振動式和區域環境應用性強。
SQ76201AQLQ供電組件消減了PCB價格和SMD新技術日子,能效果更為不錯的就縮短推出日子(調整布局簡便,飛速檢測,測試運行),SQ76201AQLQ享有更加容易的集中采購服務管理(是較為小的起賣量,更低的CE和系統化操作),效率(lv)高1A、16.5V工作輸(shu)出(chu)內(nei)裝置感器(qi)發送到反方向工作輸(shu)出(chu)Buck-boost改善(shan)器(qi)。

本質特征
讀取工作電(dian)壓規模:5V ~ 16.5V
最大的1A裝載直流電壓性能
即使PWM構架以實現目標如何快速瞬態卡死
企業內部工具(ju)開機啟動受限(xian)研制(zhi)浪(lang)涌瞬(shun)時電(dian)流
供電優良顯示
提供手動休復技(ji)能的打印輸(shu)出(chu)過流愛護
輸出精度(du)斷路自我保(bao)護
應具一鍵治(zhi)愈功能鍵的過溫(wen)守護
鍵盤輸入的負壓選擇
符合國家RoHS標準(zhun)規定(ding)和無鹵化物(wu)
精(jing)密加工(gong)型芯片(pian)封裝:QFN3×4-16
參數表
Vin_min (V):5
Vin_max (V):16.5
Io_max (A):1
分類(lei)精(jing)密度(du)較:±1%
錯誤率將高達:85% % @ 12VIN,-5VOUT
幀(zhen)率換(huan)算幀(zhen)率 (MHz):0.6
封裝(zhuang)類型(xing):QFN3×4-16
SILERGY(矽力(li)杰)核心生(sheng)產制(zhi)造外接電源控(kong)制(zhi)器(qi)處理(li)芯片、外接電源控(kong)制(zhi)器(qi)控(kong)制(zhi)器(qi)等虛擬仿(fang)真元器(qi)件(jian)。
根(gen)據(ju)SILERGY矽力杰的電(dian)原模塊電(dian)源軟件,立維創展提供數據(ju)pin to pin原位充當食品,現貨(huo)黃(huang)金(jin)優缺(que)點價,歡迎圖片服務咨詢。
寶貝詳(xiang)情分析SILERGY電源(yuan)線功能請鼠標點擊://www.imyme.cn/brand/70.html