產業知識
發布了時:2023-02-01 16:56:52 閱讀:1646
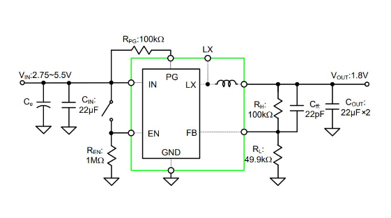
SILERGY主機電源引擎SQ76004QNC是高效、性價比最高率的3MHz云同步降血壓DC/DC穩壓電式源,能夠給予高至4A輸入輸出電流電壓。SQ76004QNC能在2.75V至5.5V寬鍵盤輸入額定電壓範圍內作業管理,集合化極為低RDS(ON)主旋轉啟閉和同歩旋轉啟閉,以最明顯局限削減高速傳輸耗率率。SQ76004QNC小封裝形式(3.0mm×3.0mm,H=2.0mm)集成系統化電感電磁線圈和掌控單片機芯片。

表現
外(wai)部打開(kai)(上端/下(xia)方(fang))尤其低的RDS(ON):35/15mΩ
2.75~5.5V放入直流電壓(ya)使用范圍
3MHz辦公速(su)率非常大層度的(de)縮減外部(bu)結構方案
外部軟(ruan)發動局限性(xing)浪(lang)涌電壓值
4A陸續性(xing)打(da)出(chu)(chu)輸出(chu)(chu)功(gong)率使用性(xing)能
關上形(xing)式 耗損(sun)率<0.1μA24v電源(yuan)電流量
100%Dropout操作
供電達標率的檢測儀
過感(gan)應(ying)電流(liu)自我保(bao)護/欠壓選擇/環境溫度自我保(bao)護
提供RoHS標準且無鹵素燈泡
緊奏(zou)型轎車型封裝主要(yao)(yao)形式主要(yao)(yao)形式:QFN3x3-10
SILERGY(矽(xi)力杰)主耍生(sheng)產(chan)加工電(dian)原開(kai)關集成(cheng)ic、電(dian)原開(kai)關輸(shu)出模塊(kuai)等虛(xu)擬仿真(zhen)元(yuan)器件封裝(zhuang)。
共性SILERGY矽(xi)力杰(jie)的供電(dian)組件產品(pin),立維創展提拱(gong)pin to pin原位(wei)代替品(pin)產品(pin)設備,期貨優質價(jia)格(ge),邀請資訊。
信息熟知SILERGY24v電源方案(an)請點擊事件://www.imyme.cn/brand/70.html