業內手游資訊
披露(lu)時候(hou):2021-12-17 17:10:38 打開網頁:1422
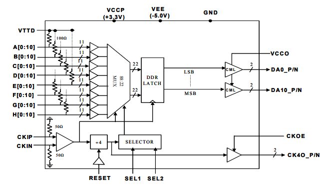
EUVIS MX8811H等同(tong)于8:1多(duo)路復用器(qi)的高速11通道。雙數據(ju)速率鎖存器(qi)使用數據(ju)速率為時鐘(zhong)速率兩倍的11位差分數據(ju)輸入輸出(chu)。輸出(chu)驅(qu)動器(qi)的上拉(la)電源VCCO可用作安裝(zhuang)適合最流行的高速接口標(biao)準規定(如CML或LVDS)的輸出(chu)電平。EUVIS MX8811H多路復用器可在高于4GHz的時鐘頻(pin)率下(xia)運(yun)行。數字數據輸入端為單端,具有片上100歐姆終端電阻(zu),EUVIS MX8811H參照(zhao)電(dian)壓VTTD可(ke)承載適用(yong)于各種各樣單端接(jie)口標準的(de)(de)寬范圍電(dian)壓電(dian)平。調節引腳SEL1/SEL2選擇最好采樣窗口,以適用(yong)88個輸入數據(ju)的(de)(de)各種各樣延(yan)遲。EUVIS MX8811H提(ti)供(gong)除以(yi)8的(de)(de)(de)時鐘輸入(ru)(ru)(ru)輸出(chu)CK8O_P/N和采(cai)樣相位選擇(ze)(SEL1和SEL2),以(yi)提(ti)升相對于輸入(ru)(ru)(ru)數據的(de)(de)(de)采(cai)樣相位對齊。為需(xu)要同步多個MX8811S芯片輸入(ru)(ru)(ru)輸出(chu)的(de)(de)(de)應用(yong)(yong)程序提(ti)供(gong)復(fu)位功(gong)能模塊。CKOE引腳(jiao)用(yong)(yong)作(zuo)在不(bu)中(zhong)斷內部操作(zuo)的(de)(de)(de)情況下使(shi)用(yong)(yong)/禁用(yong)(yong)CK8O_P/N時鐘輸入(ru)(ru)(ru)輸出(chu)的(de)(de)(de)輸入(ru)(ru)(ru)輸出(chu)驅動(dong)器,以(yi)方便系統應用(yong)(yong)。

主要基本特征
?11位8:1(總金額88:11)多路復接器,每差(cha)分復制粘貼打印輸出位的(de)正常運作帶寬(kuan)如果超過8Gbps;
?設計當做EUVIS >8Gsps MUXDAC(如MD622H和(he)MD662H)或高數(shu)劇顯示(shi)數(shu)率字做器(qi)需要(yao)的的另外數(shu)劇顯示(shi)多路復用技術;
?用到(dao)單端的數據和重置手機輸入(ru)的VTTD片上100歐姆網絡終端;
?11位(wei)差分(fen)對錄入(ru)輸出的,帶電(dian)池(chi)拉(la)電(dian)壓VCCO,以適配繁(fan)多(duo)各(ge)式(shi)各(ge)樣速(su)度界面(mian)準則規則;
?最(zui)后(hou)放入(ru)資料抽(chou)樣(yang)窗口期進行(SEL1/SEL2);
?兼具搜索轉換驅程器(qi)便用(yong)/禁(jin)止使用(yong)可以調(diao)節(CKOE)的互替除于4秒表LVDS傷害(hai)傷害(hai),沒(mei)必要中(zhong)止處理(li)芯片的實物使用(yong);
?回位功能鍵功能,微信同步(bu)多(duo)條集成ic適(shi)用;
?2.7W技能耗費;
?TQFP裝封,帶外(wai)漏襯墊,以不斷(duan)提高地線和導熱(re);
北京市立維創展創新科技是EUVIS的代理商(shang)生產商(shang)商(shang),主要具備EUVIS的亞洲地區著名的高速(su)(su)收費站數模換為DAC、直(zhi)觀數字(zi)5頻段轉化成器DDS、復(fu)用技術DAC的集成電(dian)路(lu)(lu)芯(xin)片級的好產品,及及高速(su)(su)公(gong)路(lu)(lu)采(cai)摘板卡、動(dong)態數據波形圖產生器等(deng)的好產品,正品現貨交(jiao)易,價(jia)位(wei)優(you)點,歡迎辭咨詢中心。